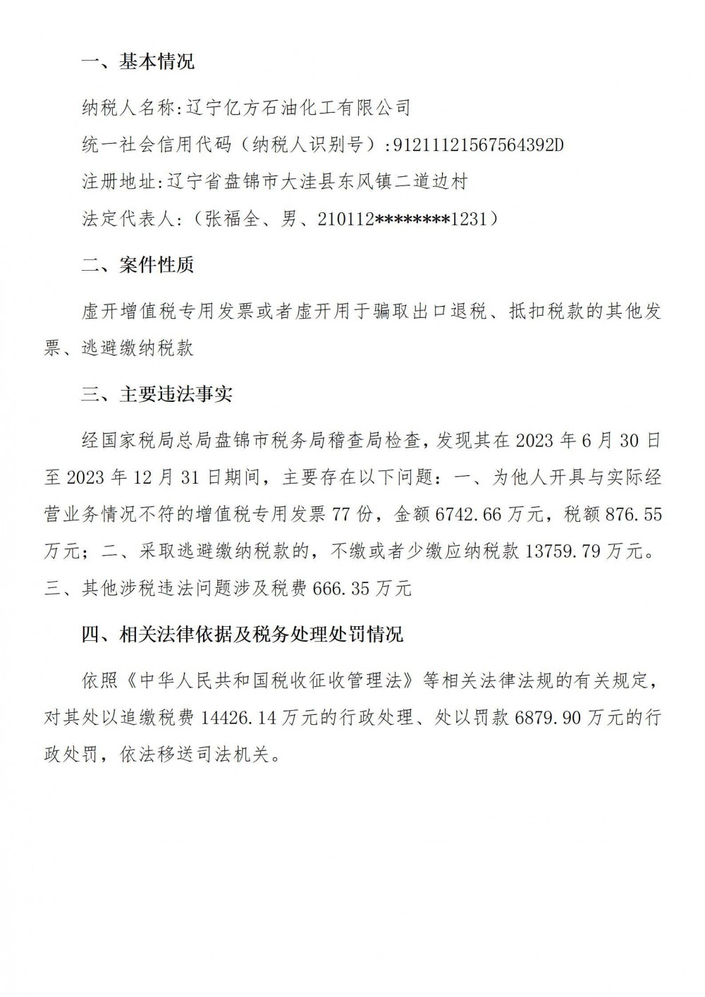
8月28日,辽宁省盘锦税务发布对辽宁亿方石油化工有限公司公告送达《税务事项通知书》。
全文如下:
国家税务总局盘锦市税务局稽查局
关于送达《税务事项通知书》的公告
盘税稽公告【2025】25015号
根据国家有关税收法律、法规的规定,我局拟对辽宁亿方石油化工有限公司送达《税务事项通知书》(重大税收违法失信主体告知适用),因无法与上述纳税人取得联系,执法文书无人签收,税务事项通知书无法送达。根据《中华人民共和国税收征收管理法实施细则》第一百零六条之规定,现将税务事项通知书公告送达,自公告之日起满30日,即视为送达。
二O二五年八月二十七日
附件:
1. 《税务事项通知书》(盘税稽税通〔2025〕25030号).doc


切换行业





正在加载...



