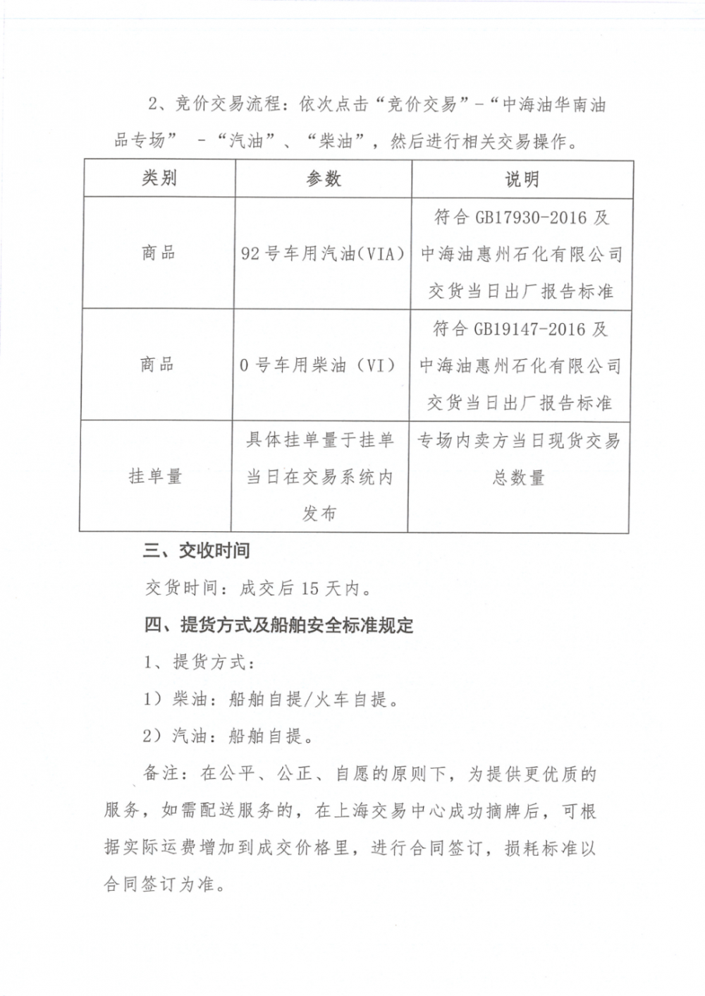
为积极探索国内成品油市场化交易的创新模式,中海油广东销售有限公司将通过上海石油天然气交易中心开展92号车用汽油(VIA)及0号车用柴油(VI)现货挂牌交易或竞价交易。本期交易由中海油广东销售有限公司作为交易卖出发起方,根据上海交易中心成品油现货挂牌交易细则和竞价交易细则,进行线上交易,旨在为上下游双方降低交易成本、提高交易效率、整合交易资源、拓宽交易渠道。以下为交易相关信息。




日期:2022-06-02 来源:上海石油天然气交易中心
能源资讯一手掌握,关注 "国际能源网" 微信公众号
看资讯 / 读政策 / 找项目 / 推品牌 / 卖产品 / 招投标 / 招代理 / 发文章
扫码关注
国际石油网声明:本文仅代表作者本人观点,与国际石油网无关,文章内容仅供参考。凡注明“来源:国际石油网”的所有作品,版权均属于国际石油网,转载时请署名来源。
本网转载自合作媒体或其它网站的信息,登载此文出于传递更多信息之目的,并不意味着赞同其观点或证实其描述。如因作品内容、版权和其它问题请及时与本网联系。