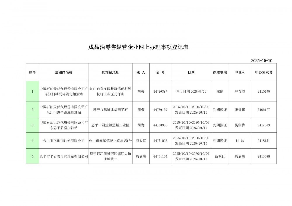
依据《中华人民共和国行政许可法》《广东省能源局关于取消和下放石油成品油经营资格审批事项有关工作的通知》(粤油气函﹝2020﹞14号)等有关规定,经审查,中国石油天然气股份有限公司广东江门杜阮环镇北加油站等7家加油站分别在网上申请成品油零售经营资格审批注销、新申请事项,符合法定条件或法定标准,本机关决定准予行政许可。现予以公示。
联系人:丁嘉杰
联系电话:0750-3278610
附件:成品油零售经营企业网上办理事项登记表
江门市发展和改革局
2025年10月11日
附件下载:
成品油零售经营企业网上办理事项登记表 20251010.pdf


切换行业






正在加载...



