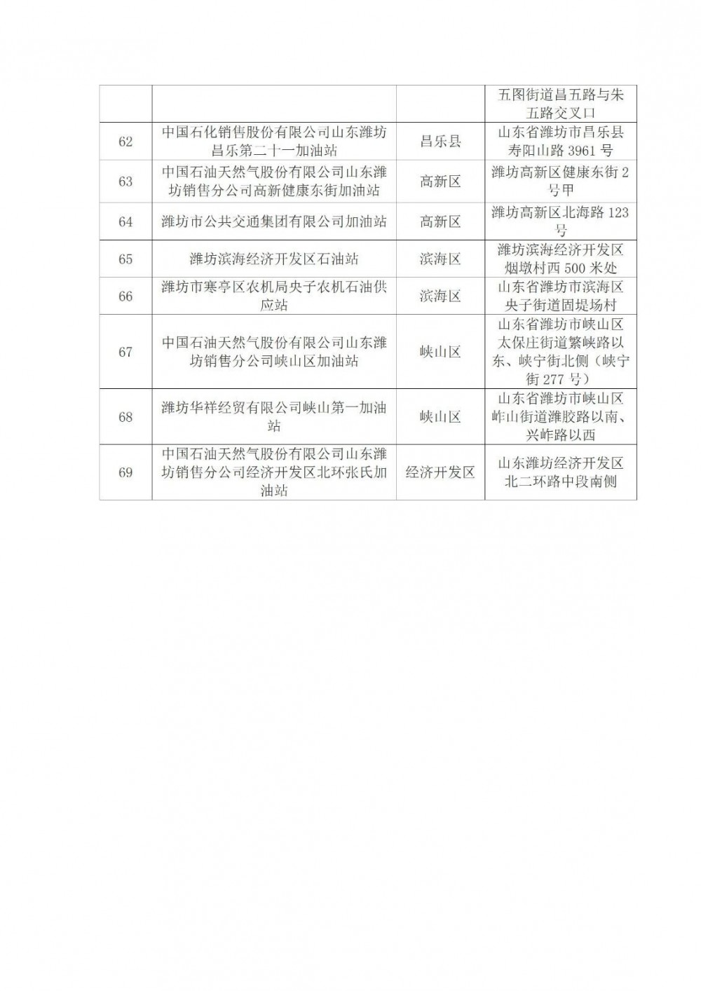
为贯彻落实市场监管领域全面推行部门联合“双随机、一公开”监管工作要求,根据《潍坊市“双随机、一公开”监管工作联席会议办公室关于印发2025年度潍坊市第三次部门联合“双随机、一公开”暨跨部门综合监管集中抽查工作实施方案的通知》要求,由市商务局发起,市公安局、市生态环境局、市住建局、市应急局、市税务局配合,对全市成品油零售经营企业有关情况进行联合检查。本次检查对象按照不低于5%的比例从抽查对象样本中抽取,涉及全市69家成品油零售经营企业,具体名录见附件。
检查事项、检查内容是:1.《成品油零售经营批准证书》,成品油购进台账建立情况,国VI标准车用汽(柴)油进货发票,由商务部门负责;2.散装汽油销售管控规定执行情况(检查散装汽油销售实名制登记制度落实情况),由公安部门负责;3.加油时是否将集气罩同汽油油箱紧密结合;油料卸车时,管路是否按照规范要求正确连接(现场检查未遇卸车可调取监控录像),卸油过程中卸油管路是否有“跑冒滴漏”现象,卸油完成后连接软管管内是否有残油,一次回收集气管是否有破损、开口、密封不严等影响油气密闭收集的问题;企业是否开展一年一次自行监测并妥善保存记录,检测报告按照标准规范开展检测,是否存在过期、缺项,是否存在数据造假;是否有油气回收系统的定期检查、维护、保养台账,油气回收系统运维台账是否规范存档;油气回收系统是否按照标准要求开关相应阀门;油气回收管道是否存在油气泄漏;加油站一次、二次油气回收装置是否正常运转;油气处理装置(三次油气回收)是否正常运转且达标排放,由生态环境部门负责;4.核查建设工程消防设计审查、消防验收、消防验收备案手续办理情况,由住建部门负责;5、经营许可证情况;企业主要负责人、安全生产管理人员、特种作业人员持证上岗情况;其他从业人员安全生产教育培训情况;安全生产规章制度、操作规程建立情况;经营和储存场所、设施、建筑物符合相关国家标准、行业标准情况;编制事故应急预案并进行演练情况;劳动防护用品发放情况,由应急管理部门负责;6.依法检查取得成品油零售经营资格的加油站履行纳税义务、扣缴税款义务情况及其他税法遵从情况,由税务部门负责。
此次检查任务11月20日前完成,检查结果将按照规定通过国家企业信用信息公示系统(山东)归集到企业名下,向社会进行公示。
潍坊市商务局
2025年10月9日
附件:潍坊市商务局、公安局、生态环境局、住建局、应急局、税务局对成品油零售经营企业进行联合检查的主体名单.doc





切换行业






正在加载...



