近期,《环境保护税法》在会议中表决通过,并将于2018年1月1日起施行。该税法针对不同的省份、不同污染源行业相应地设置了不同收费标准,所涉及的税目税额均已确定。作为我国第一部推进生态文明建设的单行税法,该税法的施行,标志着我国环境保护法律法规体系进一步完善,同时也意味我国施行了38年的排污收费制度将退出历史舞台。
今年以来,我国在环境治理上政策频出,此次“费”改“税”,其同质性与差性化主要体现在以下两方面:
1、税负平移”,企业负担原则上无增加
目前我国处于供给侧结构改革深化之年,经济增速放缓,下行压力较大,此次“费”改“税”将以原排污费征收制度为基础实行平移。在此原则下,只是将排污费的缴纳人身份变为环境保护税的纳税人;税目设置、计税依据、税额标准都以现行排污收费项目、计费办法、收费标准为依据进行设置。
据了解,环保税目仍将围绕在
大气污染物、水污染物、固体废物和噪声四大类。同时,对大气污染物、水污染物,沿用了现行的污染物当量值表,并按照现行的方法即以排放量折合的污染当量数作为计税依据。税额标准则以现行费收费标准为基础,并鼓励地方上调收取标准,在现行排污收费标准规定的下限基础上,增设了上限,即不超过最低标准的十倍。
2、行政手段向法制化转变,执行度进一步提高
“费”改“税”上升到法律层面,除给排污企业予以震慑,对相关执法部门也形成一定约束。较于此前排污费执行力度不足,执行透明度低;排污费征收范围不全面,排污量小、监管不到位的企业征收不了等问题。环保税法的实施,不但扩大征收范围,对企业的强制力、约束力将明显加强。后期企业若不交费则是违法行为,排污成本将真正落实到企业自身。同时,除税收收入归地方财政外,关于企业排放指标监测、监管、征收也明确到地方政府各部门,调动地方政府积极性,通过更加规范、稳定、强制性的措施,将环保税真正落到实处。
石化行业作为“排污大户”,将会是各级政府后期重点监控纳税人。根据卓创统计数据显示,山东省拥有63家独立炼厂,是中国独立炼厂代表。新税法的颁布实施势必对山东地炼经营产生带来显著影响。
·石化企业短期内经营成本或将提升
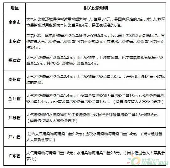
虽然从法规细则来看,原则上企业经营成本并不会相应增加。但税收是对利润的重新分配,经营成本必将会随之发生变动。据卓创了解,多位炼厂内部人士均表示后期经营成本或将会有所提升。由于山东地炼本身就是环境监管的重点,各炼厂相关环保措施也相对较健全,污染物进一步削减空间有限。但环保税明确规定减排才可减税,企业若未达到一定比例,就得足额缴税。再加上山东省征收力度较大,二氧化硫、氮氧化物每污染当量征收环保税6.0元,远远高于国家1.2元最低标准。其他应税大气污染物每污染当量征收环保税1.2元;应税水污染物每污染当量征收环保税1.4元。各项适用税额均远超国家标准,炼厂业者有此担忧也不无道理,炼厂企业应做好短期内经营成本相应增加的准备。
·石化企业绿色发展进一步推动
从长远来看,环保税将倒逼企业主动减排,推动企业“减负”,促进重污染企业转型。同时,环保税负差异,最终将带来产品类型、生产规模等差异化,促使山东地炼优胜劣汰。目前,山东地炼正处于多元化发展转型之路,各炼厂纷纷推进产品转型升级,重点去发展更高附加值、绿色低碳的产品,并跨行业、多元化发展以形成新的竞争力。如:富海集团10月19日发布了《节能清洁车用》团体标准,就旨在提高
油品质量、加氢成品油质量监督管理、提高整体竞争力。同时据卓创调研,山东地炼多数炼厂经营范围涉及房地产开发、物流商贸、油品经营等多个领域,如东明石化昌顺运输有限公司、京博石化加油站等扩展产业链。
表部分地区相关税额明细
