11月7日,新疆第七师胡杨河市发布关于征求《胡杨河市国三及以下排放标准柴油货车限行区域划定方案(征求意见稿)》意见建议的公告。
全文如下:
关于征求《胡杨河市国三及以下排放标准柴油货车限行区域划定方案(征求意见稿)》
意见建议的公告
为进一步改善胡杨河市城区大气环境质量,减少因高排放机动车造成的尾气污染和道路扬尘污染,保障职工群众身心健康和出行安全。根据《中华人民共和国大气污染防治法》《中华人民共和国道路交通安全法》《新疆维吾尔自治区大气污染防治条例》等法律法规的规定,第七师胡杨河市生态环境局起草了《胡杨河市国三及以下排放标准柴油货车限行区域划定方案(征求意见稿)》,现向社会公开征求意见。公示期为2025年11月7日至12月6日。如有修改意见建议,可通过以下方式反馈意见:
1.通过电子邮件发送至759343134@qq.com或传真至0992—3229514。
2.意见反馈截止时间为2025年12月6日19:30。
特此公告。
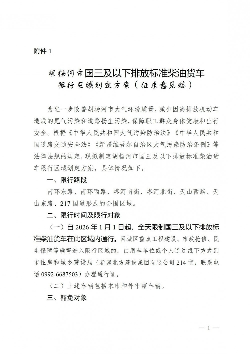
附件1:胡杨河市国三及以下排放标准柴油货车限行区域划定方案(征求意见稿).doc
附件2:胡杨河市国三及以下排放标准柴油货车限行区域示意图.doc



切换行业





正在加载...



